This post will detail the creation of a lockbox for the group theme assignment.
To start the creation of the lockbox, I created a cube primitive. I subdivided the cube so there would be more vertexes to transform. I pulled the vertexes upwards into a curved top.

I added edge loops to the shape so that it would mantain its structure when smoothed.

I selected the faces on the underside of the model and extruded them upwards to create a gap.

I then chose the face inside the gap and extruded them upwards, then choosing the newly created thin faces and beveling them to create a curve.

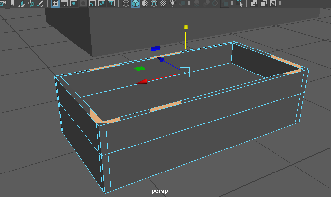
Once I had finished the top of the box, I started on the bottom. I created another cube primitive to start it. I put edge loops around the edges of the box and extruded them upwards so that there was a gap in the middle.

I then added more edge loops on the inside and outside so that the model would maintain its shape when smoothed.

Now that the bottom of the box was finished, I started making the hinges for the back of the box. To make them I used two cylinder primitives of the same size and one of a smaller size, put them in place and combined them.

Once I had combined the cylinder primitives to make the hinges, I duplicated it and put it in place on the back of the top and bottom of the box.

0 Comments